Silencer alarm remote getmoreinfo co pdf. Silencer car alarm 6918a hello my car has only car alarm module 6918a.
Porsche 997 Service Manual Wiring Diagrams
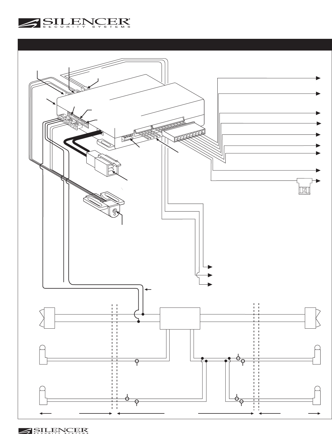
Silencer car alarm wiring diagram. Alarm wiring diagram for car download read online. The harder it is to find your alarm the more effective it will be. Use this information for installing car alarm remote car starters and keyless entry into a focus. Tag archived of spy 2 way car alarm wiring diagram car pdf. Be sure to also watch my 5 part series playlist on the installation job from start to finish. With code hopping transmitters 8 pages security system silencer 7910k installation instructions manual 9 pages car alarm silencer 7921p owners manual.
Car alarm silencer 6904a owners manual. Try to install the car alarm in a hidden place. Online store for trusted manufacturer of consumer electronics including rv marine truck and car stereo video speakers security backup cameras and accessories for over 40 years magnadyne. Download 13 silencer car alarm pdf manuals. I really need its installation instructionsdoes anyone has wiring diagram for silencer 6918a car alarmplease give me the picture or text. Mount the car alarm.
Car alarm wiring diagrams this site is provided by bulldog security and is geared toward car alarm installation and remote car starters install. While other manufacturers try to make it harder for the diy. Some people will mount it inside the dash if there is room or under a seat. Probably the best free vehicle wiring site available. Commando car alarms offers free wiring diagrams for installing your alarm remote car starter keyless entry or power door locks in your car or truck. In this video i go over car alarm and remote start wiring in great detail.
Just keep in mind that if the alarm is visible a thief could tamper with it. Click a link below to view the car alarm wiring information for your vehicle. Ford explorer wiring reading industrial wiring diagrams pdf. Download alarm wiring diagram for car free files. Some of the very newest models may not be available but the list is very extensive. Commando car alarms offers free wiring diagrams for your ford focus.
User manuals silencer car alarm operating guides and service manuals. Remote keyless entry and security system or a remoteless passive arm security system 8 pages security system silencer silencer ala200fke. Select your vehicle. View our complete listing of wiring diagrams by vehicle manufacture. View our complete listing of wiring diagrams for all years of ford focus.















