The fg wilson generator manuals offer safety guidance and basic operation fault finding available as a pdf download. With faults on the control panel and subsequently we will cover more the first thing we should look at is the installation of the generator and its.
Fg Wilson Generator Service Manual Wiring Diagram Diagram
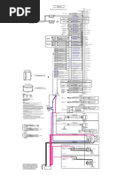
Fg wilson generator wiring diagram. Systems can be used on standby and prime power diesel generating sets. 17122018 17122018 6 comments on fg wilson 2001 control panel wiring diagram pdf what information do i need when i call fg wilson for parts or service. The fg wilson generator manuals offer safety guidance and basic operation fault finding available as a pdf download. P26 6s 26 kva three phase euiiia compliant open generator set. 02946c fg wilson generator service manual wiring diagram 847 fg wilson control panel wiring diagram resources rb 5134 fg wilson control panel wiring diagram schematic. Get to grips quickly with the operation and control of your generator set with safe easy to use control from a range of automatic digital and synchronising control panel systems.
The fg wilson powerwizard control panel has a simple menu. Page 2 this installation manual will guide you to the factors to be considered in the installation of your diesel generator system. P110 6 110 kva three phase euiiia compliant open generator set 4 pages. Summary of contents for fg wilson generating set page 1 generating set installation manual. 3 356 5901gb v9 0614 contents 1. Powerwizard control systems.
Suits fg wilson cat and olympian generator sets. P65 6 65 kva three phase euiiia compliant open generator set 4 pages. Get to grips quickly with the operation and control of your generator set with safe easy to use control from a range of automatic digital and synchronising control panel systems. Get to grips quickly with the operation and control of your generator set with safe easy to use control from a range of automatic digital and synchronising control panel systems. 356 5901gb v13 0119 fg wilson generator set operator maintenance instruction manual this manual has been designed as a guide to operators to aid in starting stopping and otherwise operating the generator set. Power wizard wiring diagram datasheet cross reference circuit and application notes in pdf format.
Generator set operator maintenance instruction manual this manual has been designed as a guide to operators to aid in starting stopping and otherwise operating the generator set. The fg wilson generator manuals offer safety guidance and basic operation fault finding available as a pdf download. Search in fg wilson catalogs and technical brochures on directindustry and find the information you need in 1 click. 2 356 5901gb v9 0614.














