Backcheck latching angles. Ed900 dorma americas inc.
Polymers April 2019 Browse Articles
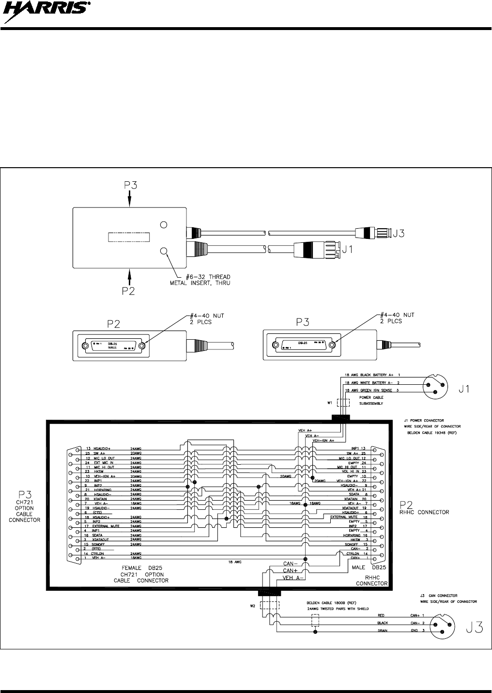
Ed900 wiring diagram. Please contact them with specific requirements. Wiring connection locations 12 f. First commissioning pre commissioning information 18 h. 800 274 9724 subject to change without notice. When incorporating the ed900 into a system with other electrical components dormas technical services department offers assistance with point to point wiring diagrams. Opening and closing speed.
Blow opennight bank. Backcheck latching angles. Installing the power cord 9 10 e. Commissioning wiring c. Installing the power cord 9 10 e. Please contact them with specific requirements.
Ed900 into a system with other electrical components dormakabas technical services department offers assistance with point to point wiring diagrams. Signage 24 first commissioning instructionsquick start guide 18 21. Programming the ed900 unit 18 first commissioning instructionsquick start guide 19 22. Programming the ed900 unit 17 k. Dorma drive drawer ac toll free. Hold open time.
Please contact them with specific requirements. Opening and closing speed. Programmable features opening and closing speed. Wiring the operator connection diagram 13 h. Backcheck latching angles. Wiring connection locations 12 f.
When incorporating the ed900 into a system with other electrical components dormas technical services department offers assistance with point to point wiring diagrams. Wiring the operator connection diagram 17 g. Commissioning wiring c.

















