How to identify bridge rectifier ic terminals. Ultra fast insulated receptacle 16 14awg 0250 x 0032 in ultra fast series.
Details About Pack Of Schottky Diodes 2 Pieces Chanzon Kbpc2504 Bridge Rectifier 25a 400v
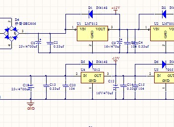
Kbpc2506 wiring diagram. Kbpc2506 25a bridge rectifier diffused junction low reverse leakage current low power loss high efficiency surge overload rating to 400a peak electrically isolated metal case for maximum heat dissipation case to terminal isolation voltage 1500v ul listed. Rohs unspsc code. In this short post we will see one of the frequently used ic for doing hobby electronics projects and basic power supply circuit ac to dc. Polarity marked on the case. How to use bridge rectifier ic. Ian mitchell 36763 views.
0010 ounces model number. Kbpc2506 number of items. 419 198 shipping new 3 from 419 198 shipping. Solid state kbpc2506 bridge rectifier single 25a 600v qc 1 piece price. How to transform a 1 phase rectifier into 3 phase. 1 piece specification met.
Single pole may sound simple but there are different ways to wire a single pole switch. How to wire a 4 or 5 pin relay duration. The bridge rectifier features electrically isolated metal case for maximum heat dissipation case. How to wire a full wave bridge rectifiermov duration. Kbpc2506 datasheet kbpc2506 pdf kbpc2506 data sheet kbpc2506 manual kbpc2506 pdf kbpc2506 datenblatt electronics kbpc2506 alldatasheet free datasheet. The kbpc2506 is a single phase bridge rectifier with plated faston lugs terminals and through hole mounting for 10 screw.
Plug connector straight solid backshell 18 55c mil 5015 type 97 series. The power can come from either the switch box or the fixture box and a set of electrical switch wiring diagrams will explain each of these scenarios to you clearly. Simple easy duration. Gy6 12 to full wave charging system conversion duration. Specifications for this item item weight. Rocky x tv 384494 views.
Switch wiring diagrams a single switch provides switching from one location only.


















