Do not expose to water or moisture. Model xr60cx format 32 x 74 mm is microprocessor based controller suitable for applications on medium or low temperature ventilated refrigerating units.
Dixell Universal R Installing Amp Operating Instructions
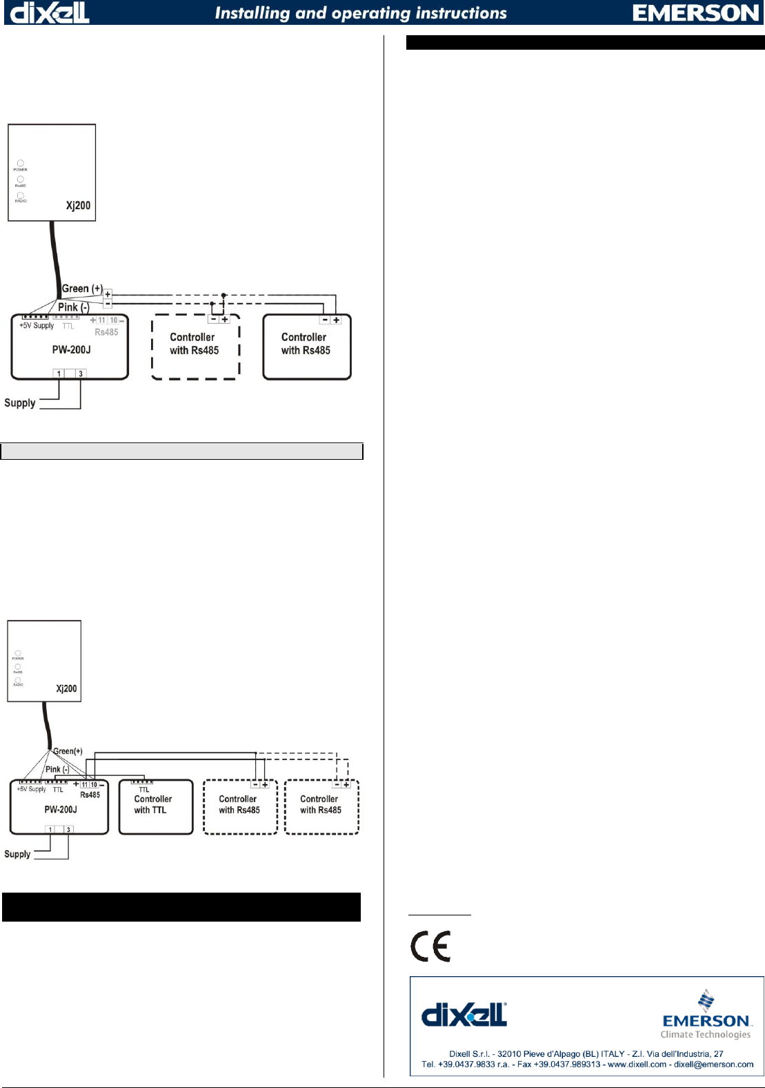
Dixell controller wiring diagram. Independent parameters are present to control the second evaporator. A new feature allows defrost control of twin evaporators. Onoff button dedicated button to switch the controller on and off. It has three relay outputs to control compressor fan and defrost which can be either electrical or reverse cycle hot gas. Find the control you are replacing below and follow the instructions. The 4th aux relay and probe 3 pb3 control defrost of the second evaporator.
Dixell srl reserves the right to change the composition of its products even without notice ensuring the same and unchanged functionality. Wiring diagram and connections 61 important note 11 xm device is provided with disconnectable terminal block to connect cables with a cross section up to 16 mm2 for all the low voltage connection. 22 wiring new control each type of control has its own specific wiring. 12 safety precautions check the supply voltage is correct before connecting the instrument. 221 dixell xr02cx to danfoss erc112d refrigerator 1. Make sure all wires and sensors are routed through the controller mounting knock out before continuing.
1592023140 xm678d gb r28 01092017docx xm678d 215 6. The rs485 the lan the probes the digital inputs and the keyboard. Only when both have terminated will refrigeration re start. In this video we look at the wiring process for installing a dixell temperature control that are most commonly found on reach in coolers and freezers on commercial food equipment. Unplug wires and probe from dixell xr02cx 2. Use the controller only within the operating limits avoiding.


















