When contacting your distributor always supply the complete model specification and serial. For outside north america call cummins power generation 1 763 574 5000 730 am to 400 pm central standard time monday through friday.
Aux101 Pdf Document
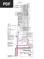
Cummins pcc 3 3 wiring diagram. Check out the digital resources listed below or contact us for help with your specific needs. For generators with pcc 3100 or detector controls. Pcc33 genset control on board leds the pcc3300 has 4 light emitting diodes leds on the control board. Generadores cummins diagrama pcc 3300revm diagramas de fiação. Operator and installation manual remote network monitoring powercommand iwatch 100 english 12 2007 9000545 issue 3. Remote wiring diagram for isolated power supply operation differences between a remote hmi and a.
Or send a fax to cummins power generation using the fax number 1 763 528 7229. Download download pcc 33 control manual read online read online pcc 33 control manual cummins powercommand 1301 manual cummins pcc 33 service manual pdf pcc1301 wiring diagram pcc 3300 wiring diagram pdf cummins generator manual pdf cummins pcc 3300 fault codescummins pcc 2300 manual cummins power command 2100 service manual. 33 upgrade kit. Wiring diagram phase iii typical wiring diagram pcc0301 overall dimensions b4mm x 72mm x 349mm 33 x 28 x 14 panel cutout 80mm x 66mm 32 x 27 overall dimensions redistribution or publication of this document by any means is strictly prohibited. Powercommand 33 application guide phase 2 release revision 17 may 05 2010. The powercommand control system is a microprocessor based generator monitoring metering and control system designed to meet the demands of todays engine driven generator sets.
Pcc connect with shield internal ground figure 11. The powercommand control system is a microprocessor. Access to documents and materials for your cummins products cummins produces a wide variety of documents to help customers get the most from their engines generators and components. Pcc net a pcc net b j28 1 power j28 3 power when a remote hmi is installed that requires its own power supply the remote power supply must be a floating power supply. Diagrama pcc 3300revm wiring diagrams free download as pdf file pdf text file txt or read online for free. The integration of all control functions into a single control system provides.
Much of this library is available online.














